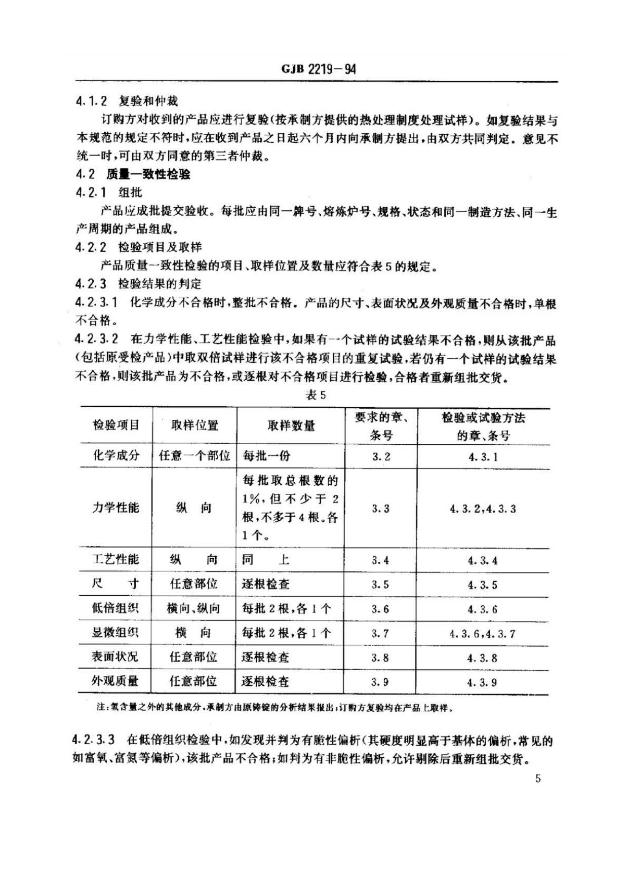
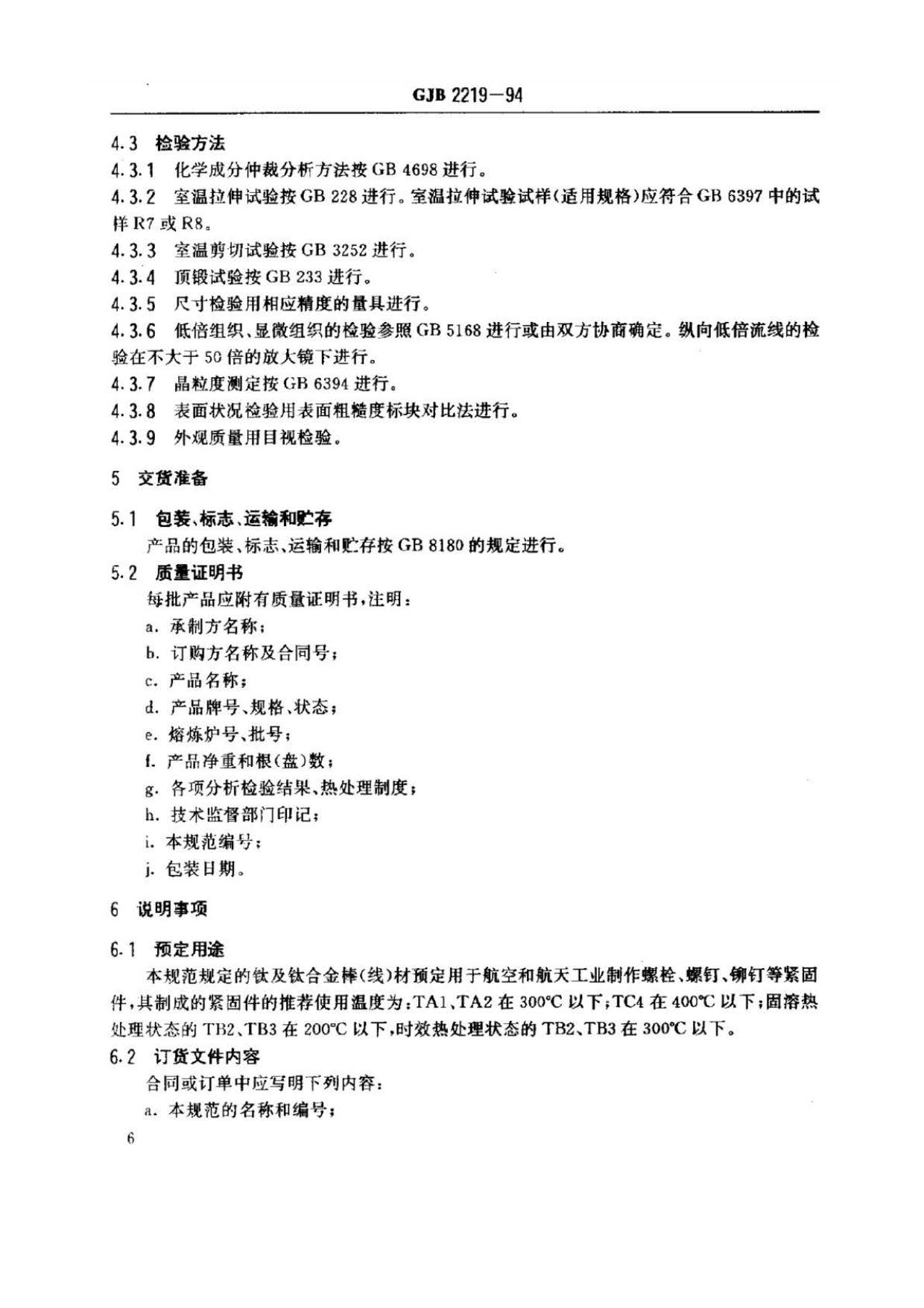
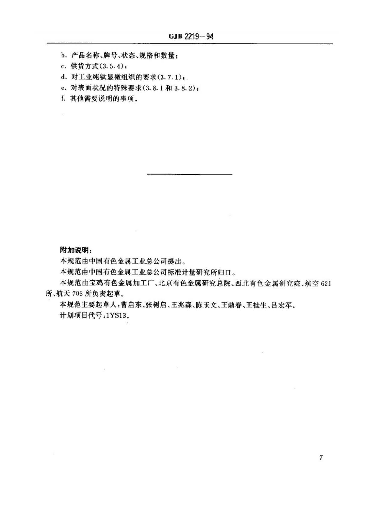
發布時間:
2020-10-29 21:39:25
瀏覽次數:
《緊固件用鈦及鈦合金棒(線)材規范國軍標 GJB 2219-94》,本規范規定了緊固件用鈦及鈦合金棒(線)材的要求、質量保證規定、交貨準備等。
本規范適用于航空、航天緊固件用的鈦及鈦合金棒(線)材。
該標準的詳細內容,利泰金屬整理如下:








相關鏈接
- 2021-12-19 航空用TC11鈦合金棒組織均勻性控制方法
- 2021-12-09 退火溫度對GR9鈦合金棒材組織及性能的影響
- 2021-09-27 TC4鈦合金棒材成分偏析組織的分析與判定
- 2021-09-12 定制石油裝備用TC11鈦棒 高強度鉆桿TC11鈦合金棒 TC6鈦棒
- 2021-09-09 TA15鈦合金棒材的亮斑缺陷與非脆性偏析
- 2021-09-06 定制高強度鈦棒 鈦合金棒 鍛造鈦棒 TA1/TA2/TC4車光磨光鈦棒
- 2021-08-31 寶雞鈦棒廠家定制TA18/TA19鈦棒 航空用TC11鈦合金棒
- 2021-08-31 顯微組織對TC11鈦合金鍛件力學性能的影響
- 2021-08-22 退火溫度對鈦合金棒材組織及性能的影響
- 2020-10-20 航空發動機用鈦合金餅環坯規范國軍標 GJB2220-94

